01背景介绍
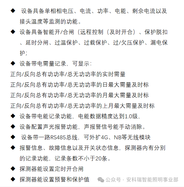
电力作为一种清洁能源,给人们带来了舒适、便捷的电气化生活。与此同时,由于使用不当,维护不及时等原因引发的漏电触电和电气火灾事故,也给人们的生命和财产带来了巨大的威胁和损失。 其中路灯事业蓬勃发展,但是由于观念、技术、管理等方面不完善 ,有些地方由此产生了一系列安全问题。路灯点多面广 ,一旦漏电就极容易造成严重的人身安全事故。不仅给受害者家庭带来痛苦 ,政府相关部门也要承担巨额的经济赔偿责任。 政府红头文件及相关通知 02路灯漏电原因 03解决方案 路灯安全用电监测预警系统通过物联网技术对安装在城市各区域路灯的用电状态进行不间断的数据监测。平台通过监测路灯线路的电流和电压值来判断路灯的工作情况,任何不正常的工作状态,平台都能进行监测,预警和报警,预警和报警信息通过手机APP推送,短信,语音外呼、微信小程序、微信公众号等,第一时间到达责任人的身边,提醒运行人员接触器跳闸,电源失压等等。平台能够对路灯进行远程开闭,设置对应的开关灯执行方案到设备,当系统通信中断时,设备将按照最后一次配置运行,不会影响路灯开关。 02应用产品 ARCM310功能 03产品相关标准和规范 04智能安全配电装置功能特色 电不起火,防止电气火灾事故
装置输出侧线路发生单相接地故障时,接地点不会产生火花。
电不伤人,防止人身触电事故
限制了负载侧电网的漏电流,人体误触单相导线,能对人体进行保护,不会造成触电。
电不漏电,可以节省电能
通过隔离技术,使配电系统对的隔离,配电系统对地漏电控制在1mA以内,节省漏电能耗。
供电连续,防止意外停电事故
装置负载侧电网发生单相接地故障时,电网可持续运行,装置报警,但不会切断电源。
电参量测量与显示
装置能实时测量输出线路的电流、电压、功率、电能、装置温度和配电系统对地的绝缘电阻值,并在触摸屏上显示。
远程监控功能
装置标配4G无线通讯功能。可通过无线方式将数据上传云平台,用户可使用浏览器、手机APP或微信公众号对装置的远程监控。
如何实现电不伤人、电不打火、电不断电和电不漏电? 智能安全配电装置将输入端的市电转化为安全电,并通过安全电输出供电,下面通过单相市电和单相的安全电图示分析和介绍。 人体触电:有电流流过人体,电流对人体肌肉组织灼烧而损坏人体肌肉组织。对人体伤害程度的大小跟电流的大小和持续的时间成正比。 05主要技术指标 06如何选型 接线示意图 07配电方案效益对比 08应用案例 1 2
