引言:随着5G基站的迅猛发展,基站的能耗问题也越来越突出,高效可靠的基站配电系统方案,是提高基站能耗使用效率,实现基站节能降耗的重要保证,通过多回路仪表监测每个配电回路的用电负载情况,同时依托物联网等手段,在“云”端形成智能化、信息化、可视化的用能图表,能对整个基站的用电情况进行实时监控和运行质量的管理,在提升供电线路运维管控能力的同时,又能降低运营成本支出,为助力新型“双碳”目标提供了完美的解决方案。
关键字:5G基站能源管理;基站云平台
1、行业政策
近日,武汉市人民政府印发《武汉市数字经济发展规划(2022—2026年)》中提到引导边缘数据中心与变电站、基站、通信机房等设施协同部署,打造高效能的云边端一体化计算布局。完善“武汉云”智慧城市基础设施,优化统一云管平台。优化数字经济领域重大项目用地、用能等要素资源配置,降低5G、数据中心等新型基础设施用电成本,持续降低网络资费成本。针对该政策,安科瑞致力于智能电网终端,作为数据中心的参与者以及节能服务提供者,给出了相应的解决方案。
2、方案介绍
硬件方案:
以下为常见基站能耗配电的拓扑图:
对于监测点A的情况可以分成交流单回路监测和交流多回路监测,分别对应以下场景1和场景2。
对于监测点B的情况可以分成直流多回路监测,对应以下场景3。
应用场景一:一路交流三相或三路单相计量
(1)产品图片:
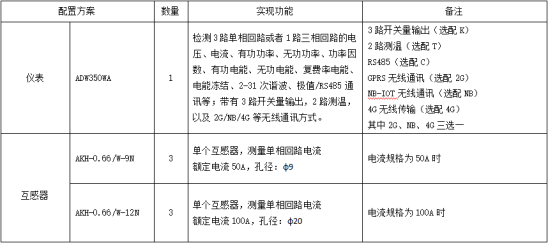
(2)配置方案:
应用场景二:多路交流三相和单相计量
(1)导轨式产品图片:
(2)配置方案:
(3)应用举例——某基站现场使用实例如下:
应用场景三:直流多回路监测
(1)DC48V电气图:
(2)产品图片:
(3)配置方案:
(4)应用举例——某基站现场使用实例如下:
方案拓扑
(1)交流监测:
(2)直流监测:
基站智慧用电云平台:
该解决方案通过对5G宏站和室分站点加装交/直流智能监控设备,通过无线采集设备,上传至系统管理平台。实现了无人化值守监控安全相关的监测数据,促进了信息流通、资源共享,提升了工作效率,实现了透明化管理,为实现“双碳”提供了保障。
3、结语
通过对5G宏基站和小基站等分站点加装交/直流智能监控设备,依托物联网、云服务等技术,实现数据的可视化,通过电量变动分析、预警监测等功能,从时间、空间维度对比分析单个基站历史用电曲线、不同基站综合用电等,实时捕捉用电曲线的异常波动。为基站的无人化值守监控、节能降损提供了有效的解决方案。
