分布式光伏监控系统如何在10KV并网系统中应用

发布时间:2024-07-29 17:54  点击:14次

摘要:为实现“双碳目标”即中国明确提出的2030年“碳达峰”与2060年“碳中和”目标。推动节能减排、实现经济可持续发展,我国采取了一系列方案和行动。其中就包括能源绿色低碳转型行动:大力发展新能源,‌推动煤电节能降碳,‌优化油气管线和储备设施,‌加快新型电力系统建设,‌逐步减少传统化石能源消费。光伏发电作为新型能源得到了国家的大力支持。分布式光伏发电具有提高能源效率、促进绿色低碳转型以及推动经济发展和社会进步等重要意义。本项目旨在利用分布式光伏发电技术,实现自发自用、余电上网,提高能源利用效率,降低能源成本,同时减少对传统能源的依赖,促进可持续

关键词:双碳目标;新型能源;分布式光伏;发展。




1.项目概述

近十几年来,随着工业化的不断发展,我国能源资源不断减少,各种环境问题随之不断增加。因而在火力发电产业寻找新能源来缓解煤炭资源所带来的紧张压力势在必行。而随着人们对太阳能资源的不断探索与研究发现,可以利用太阳能光伏发电技术来达到清洁的发电目的。人类对太阳能的有效利用已使得现代生活变得舒适环保,尤其在应对当今全球能源短缺问题方面,太阳能在其能源转化领域发挥着突出贡献,促进了人类社会的绿色可持续发展。

分布式光伏一般分为三种类型:屋顶光伏、基于公共设施的光伏、以及基于农村能源供给的光伏。其中屋顶光伏被广泛应用与家庭、商业和工业建筑物。它可以将光伏板安装在建筑物的屋顶上,使得该建筑物既可以用于发电,又可以提供防水和保护建筑结构的作用。屋顶光伏发电系统通常与电网相连,发电并向电网馈送电力,居民和企业可以根据自己的用电需求进行选择。该项目采用屋顶发电的方式进行发电,使用“自发自用,余电上网”(将光伏所发电量先用于厂站内使用,电量有多余的可以并入电网)的模式进行电力传输。

本项目具有东区、西区两个集中并网点,多个分散并网点,总容量为21.35WM。选用安科瑞光伏二次设计方案,使用光纤差动、故障解列、防孤岛等保护装置具有稳定可靠的特点,使用光伏监控软件可监控厂站实时数据。本项目的实施将为当地提供清洁、可再生的电力能源,有助于减少对传统能源的依赖,降低碳排放。

图片

图1 项目现场图

2.解决方案

项目为屋顶分布式光伏项目,该项目的容量为21.35MW,项目采用自发自用、余电上网的消纳方式。利用原有的电源点作为光伏高压并网点并入电网端,在东区和西区设置一次预制舱,预制舱内安装有光伏出线柜,计量柜,光伏集电柜,PT柜,站用变柜,光伏并网柜。逆变器发的电通过10个低压并网柜并入0.4kv母线通过变压器升压后并入10kv电网,东区、西区集中并网点经过箱变升压后并入10kv电网。光伏系统配置自动化系统,实时采集并网信息,信息上传至当地调控中心DMS系统。光伏发电逆变器电源电压为800V,经箱变升压变升压至10kV后,通过高压电缆接入新增的10kV光伏集电柜,通过并网柜并入原10kV市电高压柜。项目采用Acrel-1000DP光伏监控平台。监控平台具有对全站数据的实时监测、事故告警提示等功能。

图片
图片

图3 光伏电站一次系统图

项目光伏发电并入复特变10kv#3和复特变10kv#4两段10kv母线并入电网。东区并网点卓冉111并入1#10kv母线6#并网点;卓冉06并入0.4kv经过变压器升压后并入1#10kv母线,1#10kv母线通过23号并网点并入复特变10kv#3母线;7#并网点卓冉07经升压后并入3#10kv母线I段通过20号并网点并入复特变10kv#3母线;3#并网点卓冉03和1#并网点卓冉01经升压后通过并入4#10kv母线I段,4#10kv母线I段通过19号并网点并入复特变10kv#3母线;4#并网点卓冉04经升压后并入4#10kv母线III段通过18号并网点并入复特变10kv#3母线;5#并网点卓冉05经升压后并入2#10kv母线通过25号并网点并入复特变10kv#4母线;9#并网点卓冉09和10#并网点卓冉10经升压后并入东区配电室10kv母线通过30号并网点并入复特变10kv#4母线;8#并网点卓冉08经升压后并入3#10kv母线II段通过29号并网点并入复特变10kv#4母线;西区并网点卓冉506并入5#10kv母线,5#母线并入4#10kv母线II段,2#并网点卓冉02经升压后并入4#10kvII段母线;4#10kvII段母线通过25t锅炉配电室10kv母线并入复特变10kv#4母线。

图片

图4 光伏电站并网图

3.系统结构

3.1. 方案综述

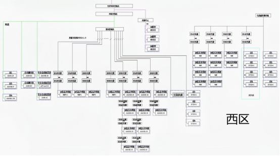
项目主要有东区、西区两个集中并网点以及分散安装的十个低压并网点。东区和西区预制舱内都配备有就地高压柜、二次保护装置柜,预制舱附近安装有箱式变压器可将逆变器传输的低电压升压为10kv进行传输。项目西区、西区各安装一套监控系统,可以监视厂区的光伏系统的运行状态。

每个低压并网柜配备有一台光纤收发装置通过光纤连接到西区通讯屏,西区与西区通过光纤进行数据传输,每个低压并网柜装有一台防孤岛保护装置,可以防止产生非计划性孤岛。

东区、西区集中并网点各配置有一套光纤差动保护装置,用于与主站之间,具有纵联电流差动保护、负压闭锁过流保护、过流保护等功能;配置电能质量在线监测装置,监测频率偏差、电压偏差、电压波动和闪变,监测电能质量的好坏;配置防孤岛保护装置,可以防止产生非计划性孤岛。

东区、西区配置有通讯装置用于采集东区、西区预制舱内高压柜、二次保护装置柜、箱变的数据。

监控平台:东区和西区各配备了一套套变电站综合自动化系统软件(Acrel-1000DP光伏监控系统)实现了对现场保护设备和仪表设备的数据监视与管理,可以实时监测分布式光伏发电系统的电压、电流、功率等参数,可以通过网络将数据传输到监控中心。远程控制:可以通过监控中心对分布式光伏发电系统进行远程控制,如断路器的分合等。数据分析:可以对监测到的数据进行分析,如发电量、能耗等,为用户提供决策支持。报警功能:可以设置报警阈值,当系统出现异常情况时,会及时发出报警信号,提醒用户进行处理。

图片
图片
图片

图2 监控系统网络结构图

3.2. 功能需求

3.2.1. 继电保护及安全自动装置需求

分布式电源继电保护和安全自动装置配置应符合相关继电保护技术规程、运行规程和反事故措施的规定,装置定值应与电网继电保护和安全自动装置配合整定,防止发生继电保护和安全自动装置误动、拒动,确保人身、设备和电网安全。10kV接入的分布式电源,保护和安全自动装置配置还应满足《电力装置的继电保护和自动装置设计规范》GB/T50062-2008,《继电保护和安全自动装置技术规程》GB/T 14285-2006。

1.光纤纵差保护测控装置:具有纵联电流差动保护、复压闭锁过流保护、过流加速保护、PT断线相过流保护、零序过流保护等保护功能

2.PT监测并列装置:具有PT并列、低电压告警、PT断线告警、过电压告警、零序过压告警等功能。

3.防孤岛保护装置:防孤岛检测需满足GB/T19964-2012《光伏发电站接入电力系统技术规定》、Q/GDW617-2011《光伏电站接入电网技术规定》等规范文件的要求。分布式电源应具备快速监测孤岛且立即断开与电网连接的能力,防孤岛保护动作时间不大于2S,其防孤岛保护应与配电网侧线路重合闸和安全自动装置动作时间相配合。针对电网失压后分布式电源可能继续运行、且向电网线路送电的情况提出。孤岛运行一方面危及电网线路维护人员和用户的生命安全,干扰电网的正常合闸;另一方面孤岛运行电网中的电压和频率不受控制,将对配电设备和用户设备造成损坏。防孤岛装置应具备线路故障时,确保电源能及时断开与电网连接,确保重合闸能正确动作。

4.频率电压紧急控制装置:具有低周低压减载控制、联络线低频低压解列控制等功能。

5.线路保护装置:光伏电站线路发生短路故障时,线路保护能快速动作,瞬时跳开相应并网点断路器,满足全线故障时快速可靠切除故障的要求。

6.光伏电站内需具备直流电源,供10kV保护及测控装置,电能质量在线监测装置等设备使用。光伏电站内需配置交直流一体化电源,供关口电能表、电能量终端服务器、交换机等设备使用。系统继电保护应使用专用的电流互感器和电压互感器的二次绕组,电流互感器准确级宜采用0.2S、10P级,电压互感器准确级宜采用0.2、3P级。

7.恢复并网:当光伏发电系统因电网扰动脱网后,在电网电压和频率恢复到正常运行范围之前,光伏发电系统不允许并网;在电网电压和频率恢复正常后,通过10kV电压等级并网的分布式电源恢复并网应经过电网调度机构的允许。

3.2.2. 电能质量在线监测需求

根据“国家电网公司Q/GDW617-2011《光伏电站接入电网技术规定》”要求,光伏电站需配置电能质量在线监测装置,要求电能质量在线监测装置应能监测电压偏差、频率偏差、三相电压幅值相位不平衡度、三相电流幅值相应不平衡度、负序电流、谐波、电压波动等电能指标,并能将电能质量数据远传至调度部门,暂考虑将光伏电站10kV送出线路作为电能质量监测点。

要求该装置应为满足IEC61000-4-30-2003标准要求的A类电能质量在线监测装置。

电能质量装置具有电压测量范围为0~1.2Un,测量精度≤±0.2%,装置电流测量范围为0~1.2In,测量精度在I≥0.05IN时,≤±0.2%;在0.01IN<I<0.05IN时,精度≤±1%,装置具有电压暂升、电压暂降、短时中断监测功能:测量精度≤0.1%等参数,具有暂态数据监测、瞬态数据监测、故障录波等功能。满足电能质量的设计要求。

光伏电站应满足有关电能质量要求的规定,当接入配电网的分布式电源导致公共连接点电能质量不满足相关要求时,运营管理方应在规定时间内采取改善电能质量措施,未采取治理措施或采取改善措施后电能质量仍无法满足要求时,电网运营管理部门采取断开该分布式电源管控措施,直至电能质量满足要求时方可重新并网。

3.2.3. 计量需求

10kV出线关口表(主副表)应选用通过荆州市电力公司计量认证的装置。电能表应符合IEC687标准、IEC1036标准、中国国家标准和行业标准;关口表为有功0.5S级,无功2.0级;考核表为有功0.5s级,无功2.0级;电能表具有窗口显示功能,显示不少于8位。显示的信号包括测量值;各种费率、需量及方向、脉冲输出、需量周期结束等识别符号;自检报警信号显示;需要时,能自动循环显示预置数值。

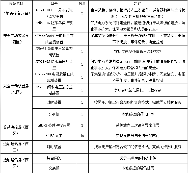
3.3. 配置设备清单

根据3.2所述的光伏监控系统需求,安科瑞电气配置1套完整的分布式光伏监控系统,详细设备清单如表1。

表1我司提供方案设备列表

图片
图片

3.4. 典型设备介绍

AM6-LD光纤纵差保护测控装置具有纵联电流差动保护、复压闭锁过流保护、过流加速保护、PT断线相过流保护等功能,具有手合同期、有效值/功率/电度计算/、遥信、遥控等测控功能。装置的主要特点有快速、灵敏的纵联差动保护盘踞,动作事件小于35ms、同步识别和波形识别等综合判据实现CT饱和判断,确保在系统发送故障、CT饱和或故障转换、发展时,保护装置始终正确并快速反应、记录信息量大、记录信息完整、安全、可靠,记录的录波为10个,故障报告128条,可记录的事件多达4096、具有与COMTRADE兼容的故障录波功能。统通讯支持DL/T667-1999(IEC60870-5-103)和IEC61850等通讯规约,通讯介质可选用双绞线或光纤;可选择B码对时、SNTP或通讯对时。

AMSSE-IS防孤岛装置主要用于35KV、10KV以及低压380V光伏发电、燃气发电等新能源并网供电系统。具有三段式过流保护、反时限保护、两段式零序IO过流/IO反时限过流保护等保护功能。防孤岛装置具有以下作用1:保护人员安全:在电网或光伏侧失电时,防孤岛装置能迅速动作,切断并网点,避免维修人员在不知情的情况下接触带电部分,从而保障其生命安全。2:防止电网冲击和设备损坏:通过快速切断连接,防孤岛装置防止了孤岛效应可能导致的电压和频率异常,从而避免了这些异常对电网和光伏设备造成的冲击和损坏。3:提高系统可靠性:通过实时监测和快速响应,防孤岛装置有助于维持光伏并网系统的稳定性,从而提高其与大电网的功率平衡,增强系统的整体可靠性。

APView500PV电能质量在线监测装置采用了高性能多核平台和嵌入式操作系统,遵照IEC61000-4-30《测试和测量技术-电能质量测量方法》中规定的各电能质量指标的测量方法进行测量,集谐波分析、波形采样、电压暂降/暂升/中断、闪变监测、电压不平衡度监测、事件记录、测量控制等功能为一体。装置在电能质量指标参数测量方法的标准化和指标参数的测量精度以及时钟同步、事件告警功能等各个方面均达到了国家标准A级要求,能够满足通过0.4-35kV电压等级并网的分布式光伏发电系统要求,广泛适用于工业厂房、商业屋顶、物流基地、机场交通、高速服务区等行业的分布式光伏并网点电能质量监测。电能质量在线监测装置的作用主要包括实时监测电能质量参数、‌分析电能质量问题、‌提高电能利用效率、‌保障电气设备安全运行、‌降低电能损耗、‌预防电力事故、‌提高用户满意度等。实时监测电能质量参数:‌通过监测电网中的电压、‌电流等参数,‌及时发现电能质量问题,‌如电压波动、‌电流谐波、‌电能失真等。分析电能质量问题:‌通过对监测数据的分析,‌可以深入了解电能质量问题的性质、‌原因和影响,‌为后续的处理提供依据。提高电能利用效率:‌通过监测和分析电能质量问题,‌可以采取相应的措施来改善电能质量,‌从而提高电能利用效率,‌减少能源浪费。提高用户满意度:‌通过监测和分析电力系统的运行状况,‌帮助电力系统管理人员了解电力系统的运行状况,‌及时调整电力系统的负载和运行模式,‌提高电力系统的效率,‌减少能源浪费,‌降低能源成本,‌从而提高用户满意度。

3.5. 现场应用图

图片

图5 光伏电站西区屏柜布置图

图片

图6 光伏电站东区屏柜布置图

图片

图7 光伏电站监控主机屏与监控台布置图


4.系统功能

4.1. 主接线图

在此界面为项目一次设计图,可以查看直接保护装置的电量参数,监视断路器和手车的状态。装置在远方状态时可以遥控断路器的分合,实时监测厂站数据,能够及时的发现异常告警,便于及时做出相应的处理。

图片

图8 主接线界面图

4.2. 电能报表

在监控软件中可以点击查看光伏发电项目的电能报表,报表可以使用打印机打印出,可清晰的查看历史发电量。

图片

图9 电能报表界面图

4.3. 直流屏监视界面

此界面可实时监视直流屏的电参量、通讯状态以及开关量状态。用于监视直流屏的状态,及时发现异常状态,发出报警信息。

图片

图10 直流屏监视界面图

4.4. 电能质量在线监视界面

在电能质量监控图中,可以直接查看电能质量装置的运行状态、电流电压总有效值、电压波动、电压总畸变、正反向有功电能、有功、无功功率等电能质量信息。可以根据这些信息监测现场电能的质量,及时的做出应对方案

图片

图11 电能质量在线监视界面图

4.5. 并网柜监视界面

以三号并网柜为例。在并网柜监控图中,可以直接查看并网柜的运行状态、电流、电压、发电功率、有功电能等电参量实时数据,可以清晰的查看到电流的流向。

图片

图12 并网柜监视界面图

5.结语

由于太阳能是一种可再生的资源,光伏发电是一种可持续的能源形式,可以在限制资源和环保的前提下,满足人们对于能源的需求。提高光伏发电项目的效益能够在一定程度上提升资源的利用率,以缓解我国人口众多却能源不足的窘境,从而促进我国经济建设的进一步发展。光伏发电项目能够增加企业的盈利,不断积累财富,促进我国社会各行各业的健康可持续发展[3]。在未来的发展中,我们将继续努力,为推动可再生能源的发展和应用做出更大的贡献。同时,我们也将不断提高技术水平和管理水平,确保项目的顺利实施和运行,为社会和环境的可持续发展做出贡献。




安科瑞电气股份有限公司

联系人:
王梅(女士)
电话:
021-69156157
手机:
15821596221
地址:
上海市嘉定区育绿潞253号
邮件:
2880263320@qq.com
我们发布的其他电子元件/电子配件新闻 更多
分布式光伏新闻
拨打电话 请卖家联系我