新闻资讯

西门子SIMATIC ET 200 6ES7288-4RM60-0AA0接口模块

发布时间:2024-10-13 15:52  点击:1次

SIMATIC ET 200 SMART PROFINET 接口模块 IM60 多 6 个 I/O 模块, 1x 集成的 RJ45 插槽 机载 I/O: 36 个 24V DC 数字输入;24 个 24V DC 数字输出;

液冷型电源模块与电机模块之间需要加接触器吗

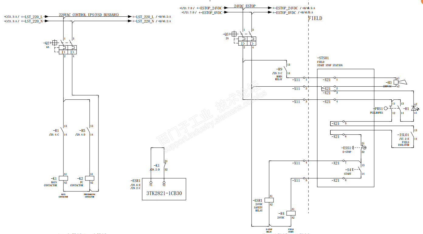
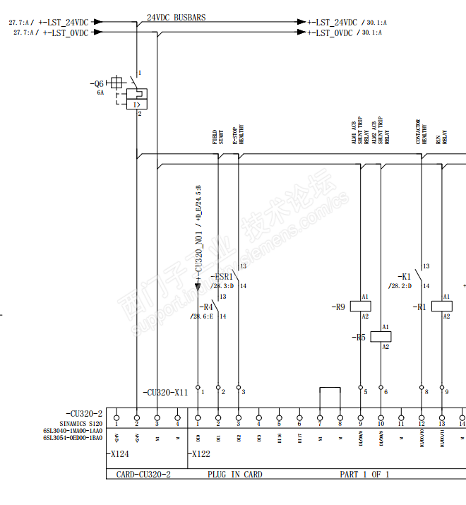
我现在有一个改造项目,变频器业主提供,我这边画图纸提供柜体和其它元器件,2个CU320-2dp、2台装机装柜型电源模块并联使用,带3个电机模块,业主现场有这么使用过,并提供了一份图纸给我们参考(图纸老外画的)。有一个地方没看懂,那就是在电源模块与电机模块支架不光加了熔断器式隔离开关,还加了2个接触器,分预充电接触器和主接触器。我的疑问是有必要加接触器吗,还加两个,如果有必要那这两个接触器的控制逻辑是什么呢(接触器是通过CU的输出来控制的)



以下是引用kdrjl在2024-05-28 18:50:41的发言 >2楼

官方推荐的接线电路,直流母线没这些东西。不是刚需。也用不着预充电。因为电源部分是可控的,自动控制预充电。


去参考《装机装柜功率单元手册》。


不过港口的设备,是不是有什么行业的个性化需求,就不太清楚了。需要楼主自己去搞明白。

个性化提醒了我,又看了一遍图纸,发现K1接触器使用了安全继电器,可能还是出于安全角度考虑设计了K1。负载是散货输送皮带机,我们公司以前几个类似项目还真没用过安全继电器的。刚刚了解了下安全继电器,安全继电器接线应该是纯硬线连接,老外画的图又把信号接入了CU。而且S120用安全继电器,有这种用法吗





上海工智达电气技术有限公司

销售经理:
田子龙(先生)
电话:
15221760199
手机:
15221760199
地址:
上海市松江区科技园区平原街880弄65号201
邮件:
271463402@qq.com
我们发布的其他新闻 更多
simatic新闻
拨打电话
微信咨询
请卖家联系我